Researchers at Ulm University Hospital have made a groundbreaking discovery in the fight against HIV/AIDS. By utilizing the body’s own protein, RBP4, which acts as a transporter for vitamin A, they have found a way to reactivate latent HIV viruses. This discovery provides a new avenue for potential HIV cure approaches.
Professor Frank Kirchhoff, Director of the Institute of Molecular Virology at Ulm University Hospital, explains that RBP4 can effectively “startle” dormant HIV viruses, rendering them vulnerable to the immune system. The study, published in Signal Transduction and Targeted Therapy, highlights the potential of RBP4 as a natural active substance for targeting latent HIV.
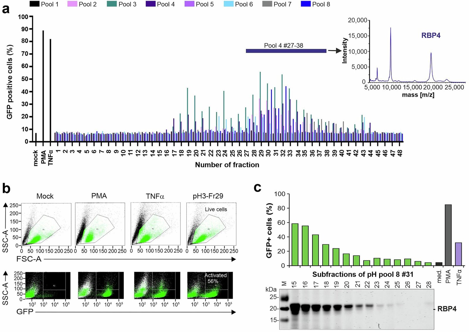
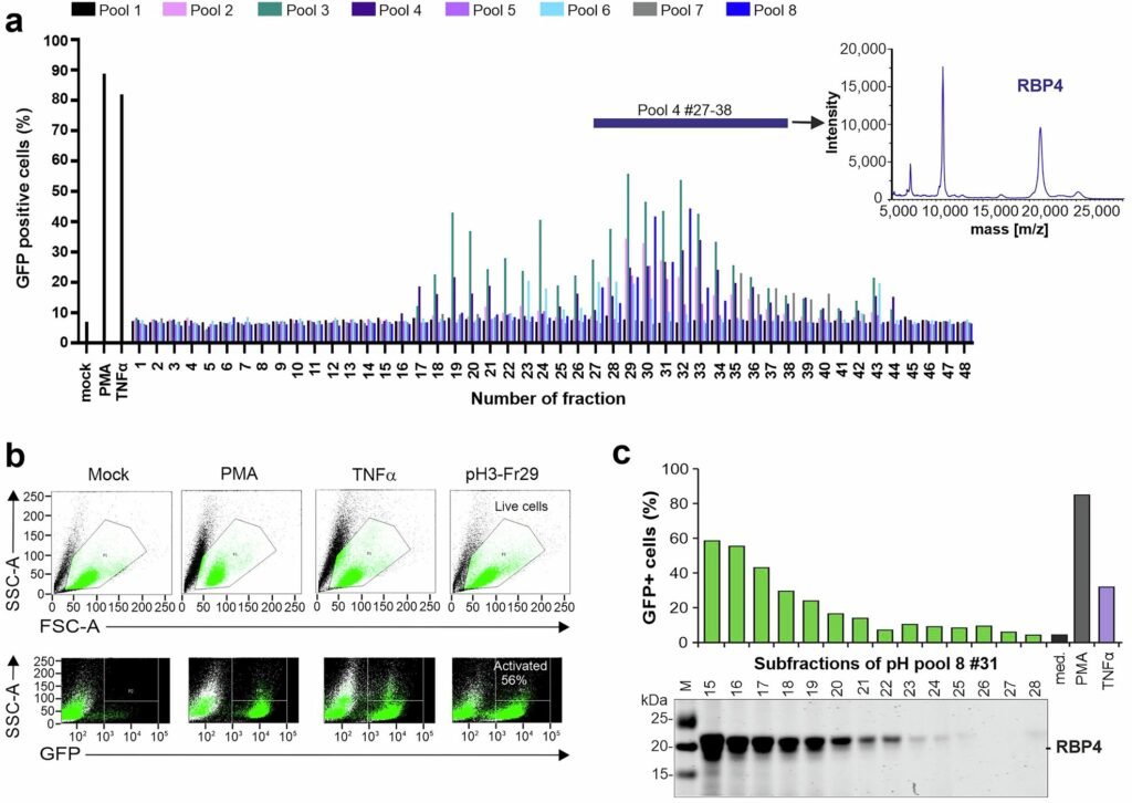
The research team conducted a comprehensive screening of human blood peptidome, analyzing small proteins and peptides for their ability to activate latent HIV. Using a model cell line for latently HIV-infected T lymphocytes, they identified RBP4 as a key player in reactivating dormant viruses. This is a crucial step towards developing new strategies for HIV cure.
Dr. Chiara Pastorio, the lead author of the study, explains that even in the latent state, immune cells carry viral genetic material and can produce infectious viruses. By leveraging the signaling pathway NF-κB, RBP4 can effectively reverse latency in HIV-infected cells, even in individuals with undetectable viral loads under long-term therapy.
The study also found that only the vitamin A carrier loaded with retinol, such as RBP4, can activate latent viruses. This mechanism opens up possibilities for the “shock-and-kill” strategy, aiming to awaken dormant viruses for elimination by the immune system. The discovery of RBP4 as a potential HIV cure enhancer represents a significant advancement in the field of virology.
The international collaboration between researchers from the U.S., Vienna, and Ulm underscores the importance of exploring natural factors for combating infectious diseases. By harnessing the body’s own proteins and signaling pathways, scientists are paving the way for innovative approaches to HIV treatment and potential cure strategies.
Overall, the findings from Ulm University Hospital offer hope for the millions of individuals living with HIV/AIDS worldwide. With further research and development, RBP4 and similar compounds could play a crucial role in eradicating latent HIV reservoirs and moving closer to a cure for this insidious disease.
